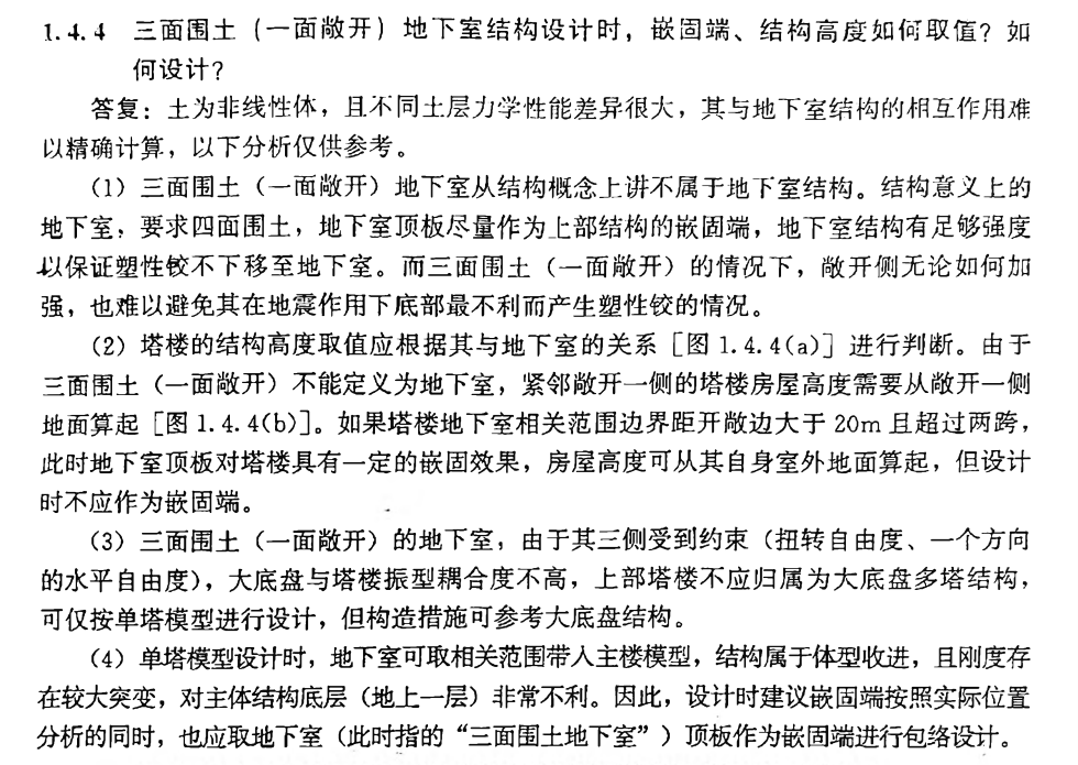
1 引言
在坡地建筑或地形复杂的区域,为了充分利用原始地形地貌,减少大挖大填的工程量,建筑师常常会设计一侧或多侧开敞的地下室,这种设计能够最大限度地保留原有地形,减少对环境的破坏,同时降低建设成本。例如,在山地或丘陵地区,建筑可能会依山而建,地下室的一侧或多侧自然形成开敞状态,以顺应地形变化。
以下地下室开敞时对结构的嵌固端选取、是否按大底盘多塔设计等问题的分析。
02 地下室开敞的问题解析
1)徐建主编的《建筑结构设计常见及疑难问题解析(第二版)》(2014年)。

2)《武汉市执行工程建设标准及强制性条文等疑难问题解答(2021年版)》。

3)孟建民主编的深圳市《建筑工程设计常见问题汇编结构分册》(2021年)。


4)辛力主编的《建筑结构设计疑难300问》(2021年)。




5)《湖南省房屋建筑和市政基础设施工程施工图设计文件审查要点(2023年版)》。


6)朱炳寅编著的《建筑结构设计问答及分析(第三版)》。


03 结构嵌固端
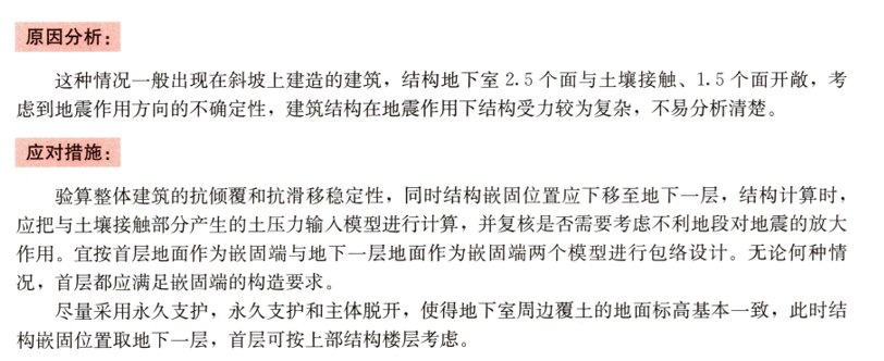
结构的嵌固部位在理论上应无位移和转角,但现在建筑通长都有地下室。地下室结构在土压力和摩擦阻力作用下与地基土紧密结合,地震时与地层移动近乎同步,自身摆动受到周边土体的约束,产生的变形有限,位移和层间位移角很小,此时,地下室顶板可视为嵌固部位,但这仅是名义上的嵌固端,并非力学特性上的真正嵌固。
嵌固端是预期塑性铰出现的区域,在地震作用下,屈服主要发生在地上楼层,并波及地下一层。通过调整地下一层与首层的侧向刚度比,可以控制地下室结构的侧向变形,使其影响可忽略不计,确保框架柱和抗震墙底部的塑性铰出现在地下室顶板标高之上,而地下一层的相应结构保持不屈服。
当结构满足嵌固条件时,计算模型只需考虑地面以上结构的侧向刚度与地震惯性力影响。若地下室开敞,将导致同一水平面内部分区域受约束,部分未受约束,在地震作用下,地下结构侧向变形增大,并可能引发显著的扭转效应。
《建筑抗震设计规范》GB50011-2010(2016年版)第6.1.14条条文解释中指出:本条所指地下室应为完整的地下室,在山(坡)地建筑中出现地下室各边填埋深度差异较大时,宜单独设置支档结构。因此地下室轮廓与上部结构接近时,即使仅有一侧开敞,地下室顶仍不能作为上部结构的嵌固部位。

不过张诚江、肖常安等对坡地建筑嵌固条件进行了研究,以地下1层,地上25层的框架-核心筒结构计算为例,对地下室全嵌固(模型A)与地下一侧开敞(模型B)进行了静力弹塑性分析。计算结果表明,模型A与模型B的核心筒、框架柱与连梁的塑性铰均首先出现在地下室顶板以上,且只有地下室顶板以上的塑性铰达到极限点状态; 在模型B中,地下室高度范围内的核心筒剪力墙与框架柱的塑性铰产生的时间均早于模型A。

文章结论,单面敞开非全埋地下室可选取地下室顶板作为嵌固端,但需要在一定范围内通过增大地下一层连梁及框架梁刚度与增加底层竖向构件配筋来延迟地下一层塑性铰出现的时间,使得结构破坏形式趋于地下室四周约束的情况。
针对地下室三面有土、一侧开敞的情况,在地下室开敞侧,增设墙体,地下室顶板是有可能作为结构嵌固端的。但是,在设计之前,建议咨询当地图纸审查部门或邀请专家进行评审以确保安全性。对于两侧或三侧开敞的地下室,笔者认为将嵌固端设定在地下室顶板是不切实际的,此时需要单独设计支撑结构,使土体与地下室结构脱开。
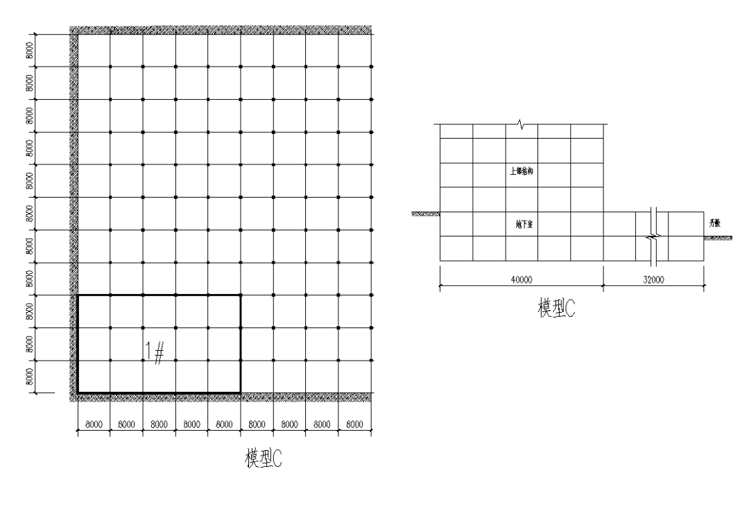
针对下图所示情况,1#楼的嵌固端如何选取?地下车库三面有土,一侧开敞,1#楼与地下室开敞侧的距离相当远。这种情况下,是否可以将1#楼的嵌固端设定在车库顶呢?以下通过计算,分析嵌固端设置在地下室车库顶板的可行性。
3.1 计算分析
框架结构,地下2层,层高4.0米,地上8层,层高3.6米,1#楼在0.000与车库高差1.5米,为计算方便采用主梁大板结构,主梁截面300x800,楼板厚度200mm。设防烈度为7度( 0.1g) ,场地类别为Ⅱ类,设计地震分组为第三组。
分别建立模型A:(地下2层全嵌固)、模型B(东侧开敞)、模型C(东侧开敞且减小车库尺寸)。



3.2 地下室周边土体嵌固模拟
考虑地下室周边土体的约束作用,软件中提供了两个关键参数:土层水平抗力系数的比例数(即m值),以及地下室侧土约束的具体施加方式。
3.2.1 土层水平抗力系数的比例数(m值)
m值可以理解为由于周边土体的约束效应,提高了地下室的刚度。这一刚度增强仅与土壤的性质相关,而与地下室结构的自身刚度无关。m值所体现的刚度增强效应呈三角形分布特征,在地下室顶层处为0,并随着深度的增加而逐渐增大。
下图为地震反应随地下约束增强的示意图:

m值按《建筑桩基技术规范》(JGJ94-2008)表5.7.5中灌注桩类型的m取值。m的取值范围一般在2.5~100 之间,在少数情况的中密、密实的沙砾、碎石类土取值可达100-300。当用户认为回填土对地下室完全嵌固时,可填入一个负数“-m”,(m小于或等于 地下室层数 Mbase),如某模型有3层地下室,且填入-3,则3层地下室的水平向位移和绕竖轴转角为零,达到侧向嵌固的目的。要注意的是,这里的嵌固只限制地下室的水平自由度和绕竖轴的扭转自由度,对其他三个自由度没有限制。
3.2.2 地下室侧土约束施加方式
结构计算软件提供了“地下室侧土约束施加方式”选项,其中“顶板双向弹簧”选项对应传统方式, “外墙单压弹簧”选项为新增的方式。

顶板双向弹簧模拟的是地下室周边土体对顶板的约束作用,相当于在顶板位置设置了弹性的弹簧单元,这些弹簧在拉伸和压缩时均表现出弹性特性。
当地下室存在开敞侧时,该侧的板顶实际上是没有约束的,然而,采用顶板双向弹簧的约束方式时,不论地下室是否开敞,约束作用都会被对称地布置。因此,对于通常情况下四面均受侧土约束的地下室结构,这种模拟方式的近似效果较好,但在地下室周边存在开敞区域、顶板有较大洞口或跃层等特殊情况下,这种假设会带来较大的误差。

轴测简图示意:

外墙单压弹簧用于模拟地下室周边土体对挡土墙的约束,它仅在挡土墙部位施加约束,对于未设置挡土墙的开敞侧则不施加任何约束。当地下室周边存在开敞区域时,使用单压弹簧进行模拟能更贴近实际情况,采用这种施加方式时,程序会针对每面墙单独计算所有墙元节点的弹簧刚度,这些弹簧只是受压弹簧,没有受拉,且其方向垂直于墙面。

轴测简图示意如下:

土体弹簧的刚度k由公式k=m*z确定,其中z代表地下室外墙计算点至地面的深度,m为地基土水平抗力系数的比例系数。随着埋深的增加,弹簧的刚度也会相应增大。以模型中的m值设为10,地下室层高为5米,且网格划分为1米为例,弹簧刚度的变化情况可通过轴测图直观展示。
另外,建筑周边土体高差显著,静止土压力不平衡,将在地下室竖向构件中产生一定的水平剪力,采用外墙单压弹簧加载方式,软件可以考虑土的不平衡土压力。
由于楼板在平面内刚度很大,能有效将不平衡土压力传递至地下室周边的墙体,因此,框架柱中由此产生的水平剪力相对较小。此外,在地下室内部增设墙体,也是一项有效的措施,用以抵御不平衡土压力的影响。

3.3 结构嵌固部位判断
判断地下室顶是否满足结构的嵌固部位,《建筑抗震设计规范》GB50011及《高层建筑混凝土结构技术规程》JGJ3-2010有具体规定:
《建筑抗震设计规范》GB50011-2010(2016年版)第6.1.14.1条规定,地下室顶板作为嵌固端时,地上一层的侧向刚度,不宜大于相关范围地下一层侧向刚度的0.5倍。其条文解释了“相关范围”,一般可从地上结构(主楼、有裙房时含裙房)周边外延不大于20m。
《高层建筑混凝土结构技术规程》JGJ3-2010第5.3.7条也规定,高层建筑结构整体计算中,当地下室顶板作为上部结构嵌固部位时,地下一层与首层侧向刚度比不宜小于2。同样条文也解释了“相关部位”,一般指地上结构外扩不超过三跨的地下室范围。
结合两本规范得出,主楼在地下的相关范围,取外延20m及外扩三跨的较小值。剪切刚度比的计算公式按高规附录E.0.1。

需要注意的是,剪切刚度仅取决于本层墙、柱的截面面积、混凝土的剪切模量以及层高,具体表达式为K=G*A/h,而与地下室周边土体对结构的约束作用无关。土层水平抗力系数的比例数m值不会影响楼层的剪切刚度,但影响地震剪力与地震层间位移之间的比值。

3.4 计算结果对比
3.4.1 自振周期

计算结果显示,模型A的第一振型为Y向平动,第二振型为X向平动,第三振型则为扭转。随着东侧开敞以及车库尺寸减小,自振周期虽有轻微增大,但增幅极小,可忽略不计。
3.4.2 最大侧向位移及层间位移角


计算结果表明,三个模型的最大侧向位移及层间位移角虽有变化,但差异微小。
3.4.3 楼层侧向刚度比

计算结果显示,地下2层受周边土体约束及轮廓变化的影响,模型C与模型A、B的侧向刚度比存在显著差异,而地上结构的侧向刚度比则变化甚微。
3.4.4 地震作用下楼层剪力

计算结果表明,地下2层受周边土体约束及轮廓变化的影响,在地震作用下楼层剪力变化显著,而地上各楼层的地震剪力则相差不大,可以忽略。
3.4.5 地震作用下框架柱剪力
选取下图框架柱,对比地震作用下的剪力。


计算结果表明,地上各楼层的地震剪力,变化很小,可以忽略。
总结:通过对比模型A、模型B、模型C的自振周期、侧向位移、层间位移角、侧向刚度比、楼层地震剪力和局部框架柱地震剪力等参数,我们发现,当塔楼距开敞侧较远时(模型C距离最小,为相关范围再外扩展两跨),车库顶板具备作为嵌固端的条件。需要注意的是,上部结构在地下室范围内,刚度中心与质量中心存在较大偏离,会增大扭转效应,对结构安全不利。因此,建议在上部结构的相关范围内增设剪力墙,以减小扭转效应。

目前常规软件只能利用土层水平抗力系数的比例数(即m值)以及地下室侧土约束这两个参数,模拟地下室四边土体对地下室结构的约束作用。基础刚度以及基础以下土体对结构的约束作用还无法模拟。而基础刚度以及底部土体的约束会影响结构的自振周期、地震作用下水平剪力以及层间位移角等,具体如何衡量需要进一步研究。
04 塔楼周边有大洞口时,是否影响嵌固端
塔楼周边若存在车库出入口车道、下沉广场等功能时,地下室顶板需设置大尺寸洞口,是否会影响嵌固端的取值?
范重大师等在《高层建筑结构嵌固条件影响研究》中对此问题进行了研究分析。将洞口边长与塔楼边长之比作为高层建筑单边的洞口长度比λ=LO/BO,式中:LO为洞口的长度;BO为塔楼在洞口方向的边长。

文中对比了λ=0、λ=0.6、λ=1.0、λ=1.4时的自振周期、塔楼首层水平剪力、塔楼最大层间位移角、局部墙肢水平剪力、局部框架柱水平剪力以及楼板的应力,最终得出结论:塔楼单侧地下室洞口对结构动力特性的影响极小。在有洞口方向,塔楼层间位移角稍有增大,水平剪力略有减小;在无洞口方向,塔楼层间位移角与水平剪力基本保持不变。
塔楼单侧地下室洞口对剪力墙内力影响较小,对框架柱内力和楼板应力影响显著。由此可见,当塔楼周边楼板设置大洞口时,需要采用准确的计算模型模拟地下室构件内力的变化,并采取相应的加强措施。
05 是否按大底盘多塔结构
大底盘多塔楼结构是一种复杂结构体系,各个塔楼振动相对比较独立,仅通过底盘相互耦联,其抗震设计方法与传统结构体系有较大的不同。
地下室两侧开敞或三侧开敞,单独设置支档结构,使其变为地上结构,明显需要按大底盘多塔结构进行设计。
对于三面有土,一侧开敞的情况,笔者认为可以参考辛力主编的《建筑结构设计疑难300问》,其三侧受到约束(扭转自由度、一个方向的自由度),大底盘与塔楼振型耦合度不高,上部塔楼不应归属为大底盘多塔结构,可仅按单塔模型进行设计,但构造措施可参考大底盘结构。
06 结构计算高度
对于地下室两侧开敞或三侧开敞,需要设置支档结构,计算高度从支挡结构底起算。
对于三面有土,一侧开敞的情况,在前文分析了塔楼距离开敞侧一定距离时,地下室顶板可以作为结构的嵌固端,因此,计算高度也可以从车库顶板覆土顶标高起算。
07 地下室与土体脱开措施
前文提及,当地下室两侧或三侧开敞时,需另行设计支挡结构,以实现土体与地下室的脱开。
.png)
地下室与主体结构脱开大概有两种措施:
措施一:在主体结构外侧建造永久挡土墙,并与地下室结构之间设置一定宽度的空腔。空腔底部配置排水沟,顶部设置预制板。
此设计的优点在于概念清晰,土体与地下室结构脱开,完全按照地上结构进行设计,土压力由永久挡土墙承担,结构的计算高度、嵌固端位置等均可按常规地上结构确定。然而,该措施会增加基坑开挖的土方量,同时永久挡土墙的建造成本也相对较高。

措施二:挡土墙设置在地下室结构外侧,与框架柱之间设置缝隙,以此构成悬臂式挡土墙。
这种设计的优点在于,挡土墙顶部能纵向滑动,与主体结构实现有效分离,从而避免主体结构承受挡土墙的刚度传递,解决了因刚心偏移可能导致的结构扭转位移过大问题。同时,水平向挡土墙与框架梁之间的缝隙采用弹性挤塑板填充,该材料既具备压缩性也具有一定的硬度,能够传递部分水平力。然而,该措施的不足之处在于,挡土墙需按悬臂结构进行计算,因此墙体厚度较大,且挡土墙顶部缝隙处存在潜在的渗水风险。
措施二相对于措施一成本较低,广受业主青睐,但许多同行忽视了在地震作用下,挡土墙外侧的土体可能产生巨大的水平剪力,水平剪力最终由地下室结构承担。在此情况下,必须考虑地下室结构与土体的协同作用及其抗震能力,然而这一复杂过程往往难以精确计算。
王亚勇大师在抗震设计相关问题解答中对于坡地建筑震害进行了深入剖析,建议优先考虑措施一以确保安全。

08 总结
以上是针对地下室开敞时,结构嵌固端、计算高度、是否采用大底盘多塔结构以及地下室与土体脱开措施的一些理解,因笔者能力有限,可能存在理解偏差,欢迎留言指正。
END
(原文作者:个人图书馆官网650411)