福建省住房和城乡建设厅 发布
2025 年 7 月
前言
为促进我省住宅建设高质量发展,指导 “好房子”设计工作,不断满足人民群众对优质住房的新期待,福建省住房和城乡建设厅组织相关单位经广泛调查研究,认真总结
实践经验并借鉴其他省 (市)经验和做法,结合福建省实际情况,制定本指引。
本指引共分八章,主要 内容包括:1.总则;2.建筑设计推荐指标;3.结构设计推荐指标;4.电气设计推荐指标;5.给排水设计推荐指标;6.暖通设计推荐指标;7.燃
气设计推荐指标;8.居住环境设计推荐指标 。
本指引 由福建省住房和城乡建设厅负责管理,福建省建筑设计研究院有限公司负责技术 内容的解释 。各地在执行过程 中,如有意见或建议,请反馈给福建省住房和城乡建
设厅科技与设计处 (地址:福建省福州市鼓楼区北大路 242 号,邮编:350001,邮箱:3386701395@qq.com )和福建省建筑设计研究院有限公司 (地址:福建省福州市鼓楼区
洪山园路 5 号华润置地 中心 A 座,邮编 350001,邮箱:fjadi@fjadi.com.cn),以供今后修订时参考 。
主编单位 :福建省建筑设计研究院有限公司
主要起草人 :
林经康 黄春风 吴 昕 高 磊 林 忠 方 兴 林缄光 陈望舒 林卫东 林洪钟 陈 恩 陈 技 黄文忠 叶 伟 肖剑仁 刘明浩 吴姝婷
主要审查人员 :
吕韶东 施锦华 陈弼成 翁锦华 陈金銮 陈晓凤 林小玲 王文奎 周爱兰 朱炳粦 骆 铮 郑崇仁
目录
第一章 总则 .......................................................................................................................................................................................................................................... 1
第二章 建筑设计推荐指标 ................................................................................................................................................................................................................ 2
2.1 外墙 ................................................................................................................................................................................................................................................................ 3
2.2 外 门窗 .......................................................................................................................................................................................................................................................... 4
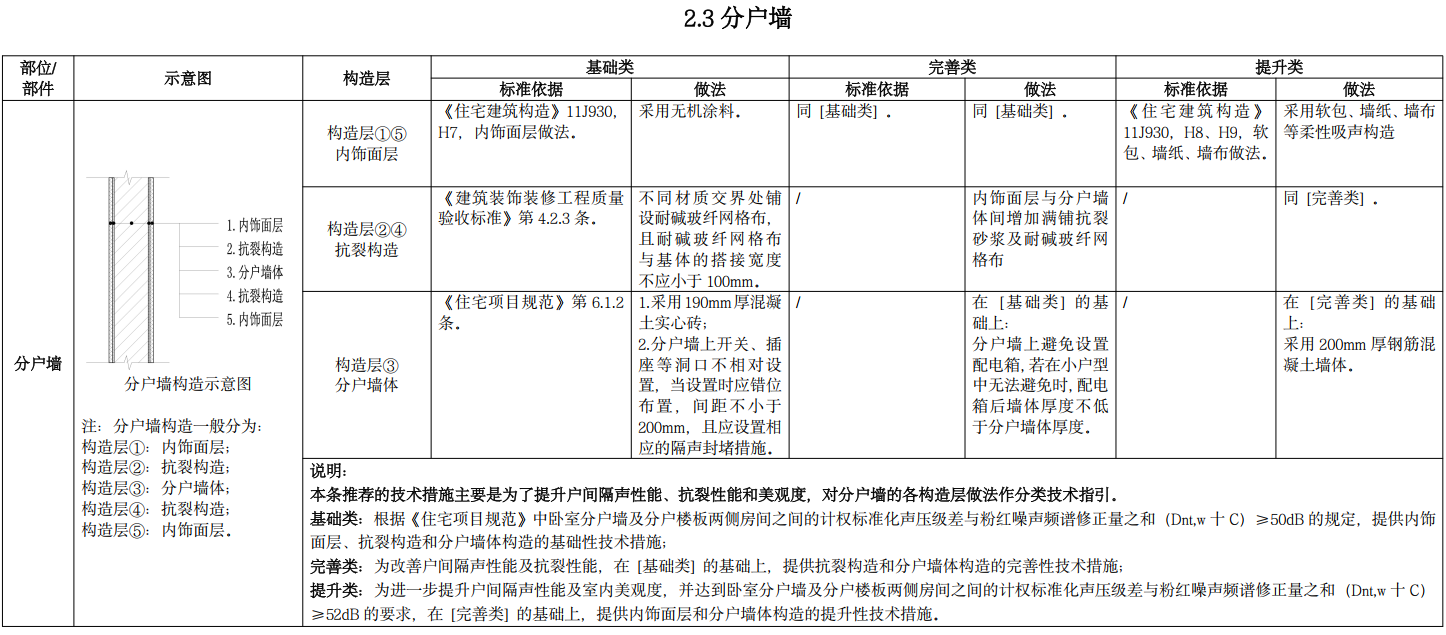
2.3 分户墙 ............................................................................................................................................................................................................................................................ 5
2.4 套内楼板 ....................................................................................................................................................................................................................................................... 6
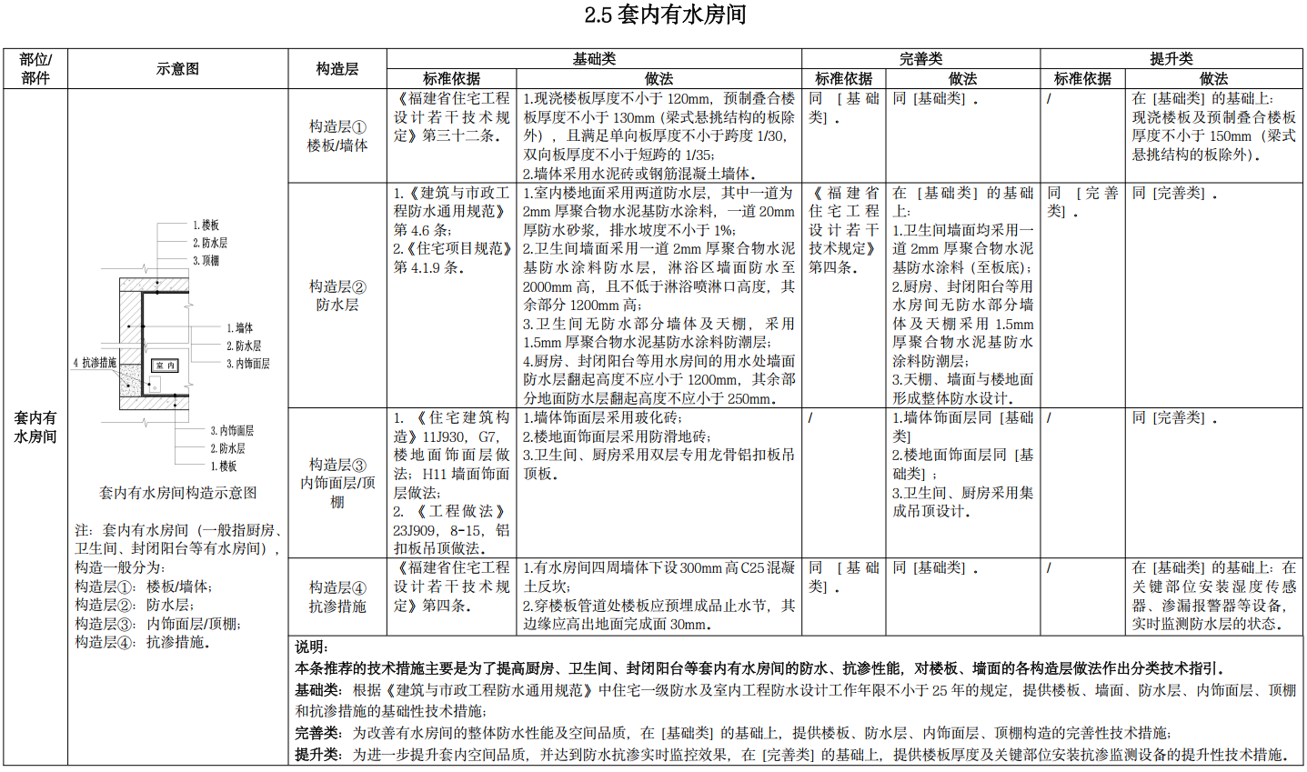
2.5 套 内有水房间 ............................................................................................................................................................................................................................................. 7
2.6 层高 ................................................................................................................................................................................................................................................................. 8
2.7 电梯 ................................................................................................................................................................................................................................................................. 8
2.8 外廊 ................................................................................................................................................................................................................................................................. 9
2.9 套型入户 ........................................................................................................................................................................................................................................................ 10
2.10 地下室坡道 ................................................................................................................................................................................................................................................. 11
第三章 结构设计推荐指标 .............................................................................................................................................................................................................................. 12
3.1 结构体系 ......................................................................................................................................................................................................................................................... 13
3.2 结构规则性 ..................................................................................................................................................................................................................................................... 13
3.3 钢筋强度 .......................................................................................................................................................................................................................................................... 14
3.4 钢材强度 .......................................................................................................................................................................................................................................................... 14
3.5 混凝土强度 ...................................................................................................................................................................................................................................................... 15
3.6 混凝土保护层厚度 ........................................................................................................................................................................................................................................ 15
第四章 电气设计推荐指标 ................................................................................................................................................................................................................................ 16
4.1 发电机房与变配 电房 .................................................................................................................................................................................................................................. 17
4.2 电气设备 ........................................................................................................................................................................................................................................................... 18
4.3 住户配 电 .......................................................................................................................................................................................................................................................... 19
4.4 智能化配置 ....................................................................................................................................................................................................................................................... 20
第五章 给排水设计推荐指标 ............................................................................................................................................................................................................................. 21
5.1 生活饮用水箱与给水泵房 ............................................................................................................................................................................................................................ 22
5.2 水表 ...................................................................................................................................................................................................................................................................... 23
5.3 净水设备 ............................................................................................................................................................................................................................................................ 24
5.4 用水器具 ............................................................................................................................................................................................................................................................ 24
5.5 给水管道与阀门 .............................................................................................................................................................................................................................................. 25
5.6 水封与地漏 ....................................................................................................................................................................................................................................................... 26
5.7 室 内排水 ........................................................................................................................................................................................................................................................... 27
5.8 室 内消火栓 ...................................................................................................................................................................................................................................................... 28
第六章 暖通设计推荐指标 .................................................................................................................................................................................................................................. 29
6.1 套 内通风空调 .................................................................................................................................................................................................................................................. 30
6.2 公共区域通风空调 .......................................................................................................................................................................................................................................... 31
第七章 燃气设计推荐指标 .................................................................................................................................................................................................................................. 32
7.1 燃气管道与附件 .............................................................................................................................................................................................................................................. 33
7.2 燃气表 ................................................................................................................................................................................................................................................................ 34
第八章 居住环境设计推荐指标 ........................................................................................................................................................................................................................ 35
8.1 公共服务配套设施 ......................................................................................................................................................................................................................................... 36
8.2 户外场地 ........................................................................................................................................................................................................................................................... 37
8.3 绿化 .................................................................................................................................................................................................................................................................... 38
8.4 景观灌溉与排蓄 ............................................................................................................................................................................................................................................. 39
8.5 户外照明 ........................................................................................................................................................................................................................................................... 40
附录:引用标准名录 ............................................................................................................................................................................................................................................ 41
第一章 总则
1.1 为促进我省住宅建设高质量发展,提升住宅设计品质,更好满足人民群众对优质住房新期待,制定本指引 。
1.2 本指引适用于福建省新建城镇住宅 “好房子”项 目设计 。既有住宅改建 、扩建为 “好房子”,可参照执行 。
1.3 “好房子”项 目建设应以安全 、舒适 、绿色 、智慧为 目标,并应遵循 “经济合理 、安全耐久,以人为本 、健康舒适,因地制宜 、绿色低碳,科技赋能、智慧便利”的原则 。
1.4 “好房子”项 目应结合福建省气候 、环境与资源条件,综合考虑防洪排涝 、防台风 、防地震 、防水抗渗 、防暑隔热 、防潮防霉等措施,加强湿热气候适应性设计 。
1.5 本指引聚焦 “好房子”项 目在住宅建筑与居住环境的功能、性能等方面核心技术要求,设置建筑 、结构 、电气 、给排水 、暖通 、燃气 、居住环境等 7 个部分推荐指标,并
按照住宅设计品质要求分为 “基础类”“完善类”和 “提升类”技术 内容 。其 中 “基础类”为保障住宅 “好房子”品质的基础性技术措施;“完善类”为改善住宅 “好房子”功能
的完善性技术措施;“提升类”为提高住宅 “好房子”性能的提升性技术措施 。
1.6 “好房子”建设所采用的建筑材料 、建筑构配件和设备,以及技术方法和构造措施类型较多,本指引未悉数列举,项 目设计 中可结合实际情况,选用符合 同等功能 、性能
要求的替代性措施 。
1.7 “好房子”项 目设计除应符合本指引规定外,尚应符合现行法律 、法规 、国家及福建省有关标准的规定 。
第二章 建筑设计推荐










第三章 结构设计推荐指标





第四章 电气设计推荐指标




第五章 给排水设计推荐指标








第六章 暖通设计推荐指标


第七章 燃气设计推荐指标


第八章 居住环境设计推荐指标





附录: 引用标准名录
